步进电机控制芯片与驱动电路
时间:06-19 09:17 阅读:1595次
*温馨提示:点击图片可以放大观看高清大图
简介: 步进电机控制芯片TC1002 是一个高性能二相步进电机细分驱动控制器。TC1002支持14 种细分等级,最大256细分,最大支持4.2A和8.0A电流
步进电机控制芯片TC1002 是一个高性能二相步进电机细分驱动控制器。TC1002支持14 种细分等级,最大256细分,最大支持4.2A和8.0A电流。TC1002它包含一个模拟SINE/COSINE信号发生器,完整的数字控制集成在一颗芯片中,高集成度减少产品的设计周期。尽量的减少了外部的分立元件,提供给设计者一个简单但又高效的产品。
在一个完整的细分控制系统上,TC1002全面的控制马达运行状况,它能在任何时候改变马达状态,没有必要要复位控制器。它很容易使马达前进使用者设定的固定步数。另外在“整步”输出上,当马达长时间工作后,它会指出马达是否还处于整步状态上。TC1002通过输入时钟和方向两种信号就可控制马达,并可以工作在离散状态下。
步进电机控制芯片TC1002特点:
44 引脚 QFP 封装
高达 10MHz 时钟
内部集成模拟 SINE/COSINE 发生器,DAC
PWM 电流控制,可自动减少电流
14 种细分选择,细分数的改变不会中断马达的运行
Standalone or Buss 模式
5V 电源供电
过流保护
过温保护
错误输出
整步输出
消除共振
TC1002步进电机控制芯片方案成本低,成品成本大概在75-85之间,更多技术支持请联系HP134-3440-1340Q363379189邓生/邓工。
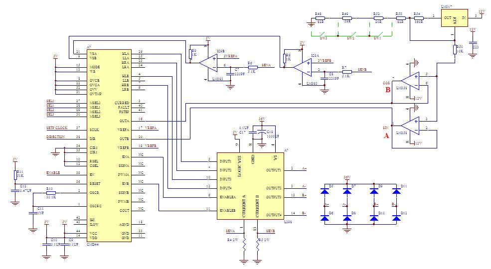
步进电机控制芯片TC1002的应用驱动电路如下:
上面这种应用是与IR2103搭配使用。也可以与L298、L6203搭配使用。控制驱动电路如下:
