在冬季,室外设备蓄电池工作环境温度低,电池在低温下的性能随温度变化衰减严重,相关研究表明,锂电池在0℃放电容量为常温下的80.2%,-10℃只有常温下的66.4%,而-20℃时仅有44.1%。同样,铅酸蓄电池也具有类似的低温特性。因此,低温对电池性能影响十分明显,在某些情况下,不能保证设备的正常使用。
采用低功耗的AVR 系列单片机、LM35 数字式温度传感器、LCD显示器,软件方面采用功能模块化编程技术实现采样电池箱内实时温度,通过单片机控制加热体进行电池环境温度的调节,以达到对电池工作环境温度控制目的。
1 硬件设计与实现
1.1 温度采集电路

图1 温度采集电路
图1 中的U9 为集成运算放大器LM224,其内部集成了四个独立的集成运算放大器,图中R20 和R21 对输入电压进行分压,C21、C4、进行噪声滤除后送入U9 的第一个集成运算放大器U9A,U9A 设计成电压跟随器,分压后的电压经电压跟随器后提高了带载能力,电阻R47 耦合送入单片机的ADC0 进行A/D 变换。
图中J2 是温度传感器输入接口,经R27 耦合后送入U9 的第二个集成运算放大器U9B,U9B 设计成同相比率放大电路,放大倍数为2,温度传感器使用LM35,其输出电压与摄氏温度成比例,温度每变化1℃,电压输出变化10mV。图中J2 采用0 到+5V 供电,因此0℃输出电压为0mV,25℃输出电压为250 mV,100℃输出电压为1V,由于参考电压是2.56V,因此放大2 倍使得100℃输出电压为2V 接近2.56V,测量温度的量程略以大于100℃。温度传感器输出电压经2 倍放大后,由电阻R2 耦合送入单片机的ADC2 进行A/D 变换。
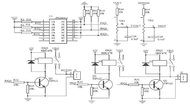
1.2 开关和加热电路设计
开关和加热电路如图2 所示,图中U1 是贴片光耦PS2801-4,电路中起到电压变换的作用,电器标号KG1、KG2、KG3 分别接到单片机的PC0、PC1、PC2。光耦输出JDQ1、JDQ2、JDQ3 分别用于控制继电器1、继电器2 和继电器3。继电器采用HHC67E,其控制电压为12 伏,直流40 伏分断电流20A,交流250 分断电流30A,开关次数100000 次。
图2 中的Q3、R32、R35、D3 和JDQ3 构成加热电路,当单片机测得的电池温度小于设定值时,单片机控制PC3 输出低电平,驱动光耦使得电器标号JDQ3 与12V 电压相连,NPN 三极管Q3 导通,继电器3吸合,输入电压VIN2 通过端子J4 输出到加热体上,加热体工作加温;当单片机测得的电池温度大于设定值时,单片机控制PC3 输出高电平,使得电器标号JDQ3 与12V 电压断开,NPN 三极管Q3 截止,继电器3 放开,加热体停止加温。加热体加热状态通过R45、VR2 和C29 反馈到单片机的PD5 进行探测,加热体工作时,调节VR2 使得对应电压等级的电器标号THOT 电压为4.5V 左右。

图2 开关和加热电路
2 软件设计
主程序主要完成对子程序的初始化,在判断初始化程序成功之后执行测温程序模块,并对温度进行显示,同时完成与设定温度的比较, 形成可以控制降温设备降温、加热设备升温与停止工作三种工作状态,在超过警戒温度时还要发出声光报警。

图3 系统程序流程图
3 结语
本系统采用单片机对系统的温度进行采集、控制,具有键盘输入温度给定值,LCD 数码管显示温度值和温度越限报警的功能,实现自动控温,使其温度稳定在某一个设定范围内。具有设计原理简单、实现方便、测量精度高、硬件连线简单、可靠性强等特点,在现代生产生活中具有很高的应用价值。