大联大控股友尚推出基于TI的LED智能照明解决方案
          
            时间:07-08 13:36 阅读:1655次
*温馨提示:点击图片可以放大观看高清大图
                
         
        
		  
               简介:大联大控股友尚代理的TI的TPS92314器件是一款离线控制器,经过专门设计,拥有初级侧检测、恒定导通时间和准谐振开关技术,可安装在初级侧稳压和反向拓扑的LED驱动器中。
               
                        
          
            2014年6月12日,致力于亚太地区市场的领先电子元器件分销商---大联大控股宣布,其旗下友尚推出基于TI的TPS92314器件的智能照明解决方案。
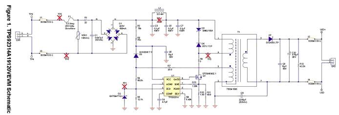
大联大控股友尚代理的TI的TPS92314器件是一款离线控制器,经过专门设计,拥有初级侧检测、恒定导通时间和准谐振开关技术,可安装在初级侧稳压和反向拓扑的LED驱动器中。TPS92314应用电路具有高功率因数(PF)、优秀的EMI性能和高系统效率。另外,使用TPS92314器件可实现对低外部器件数目应用解决方案的轻松设计并以其高集成度、高效率、高可靠性获得越来越多的设计者的青睐。

图示-TPS92314A19120VEVM 离线初级侧感应控制器设计参考
【应用说明】
●LED 灯:A19(E26、E27 和E14)系列
●通用LED 照明
●PWM 控制器包含离线隔离式或非隔离式LED 照明应用所需的控制和驱动电路
【特性说明】
●调节无二次侧感应的LED 电流
●临界导电模式(CCM)(具有针对谷底开关的零电流检测)
●具有内在PFC 的自适应准时控制
●可编程开关接通延迟
●过热保护

图示- TPS92314A19120VEVM PCB Layout

图示- TPS92314A19120VEVM PCB Layout