基于DSP的PSK信号调制设计与实现
时间:07-25 15:42 阅读:1264次
*温馨提示:点击图片可以放大观看高清大图
简介:模拟语音信号变成数字语音信号,必须经过A/D转换,反之,则要进行D/A转换。有些语音算法,如MPEG音频算法要求高保真立体声、多速率可调,因此选用恰当的A/D转换器和D/A转换器是进行语音处理首先要考虑的问题。
模拟语音信号变成数字语音信号,必须经过A/D转换,反之,则要进行D/A转换。有些语音算法,如MPEG音频算法要求高保真立体声、多速率可调,因此选用恰当的A/D转换器和D/A转换器是进行语音处理首先要考虑的问题。DSP2181" title="ADSP2181">ADSP2181具有30ns的指令周期,内部具有16k×16数据RAM和16k×24的程序RAM,可满足一般语音处理对速度和存储的要求。ADSP2181还有一个内部DMA接口,能方便地与PC交换数据。ADSP2181还具有可全双工工作的两个独立的串行口,它在进行实时语音编解码处理时也能全双工工作。
ADI公司的DSP处理芯片的基本特点是定点DSP芯片,并具有内部存储空间大、运算功能强、接口能力强的特点。

图1 ADSP2181方案系统图

图2 ADSP2181系统原理图(1)
ADSP2181主要特性
25ns的单周期指令执行时间
片内16k字程序存储器PRAM;片内16k字数据存储器DRAM
三个独立的计算单元ALU、乘法/累加器和桶形移位器
两个独立的地址发生器
强有力的程序定序器
循环无额外时钟开销
条件算术指令
具有压扩硬件和自动数据缓冲的两个双缓冲串行口
可编程的内部定时器
可编程的等待状态发生器
16bits内部DMA口可快速访问片内存储器
具有2048个存储单元的I/O口支持并行的外围设备
13个可编程的标志管脚可提供灵活的系统信令
EPROM的自动引导或通过内部DMA口自动引导
实时语音处理DSP
该评估板用于VisualDSP++开发环境,以测试ADSP2181 DSP的性能
ADI公司的ADSP-2181SK-133处理器
–运行指令速度为33 MHz(16.667]外部时钟)
模拟音频接口
– AD1847- ADI公司的立体声编解码器
模拟输入
–一对立体声2V RMS AC耦合线路电平输入
–一对立体声为20 mV RMS AC耦合麦克风输入
模拟输出
–一对立体声1V RMS AC耦合线路电平输出
电源
–在300mA时,8V~10V DC

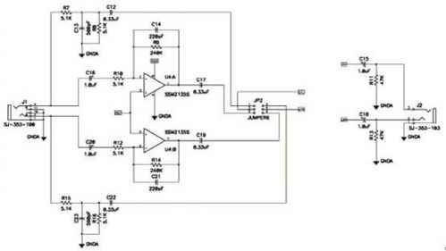
图3 ADSP2181系统原理图(2)
环境
–0℃~70℃
–10%~90%的相对湿度(非冷凝)
RS-232接口
插槽式EPROM
用户按钮
扩展连接器
用户可配置跳线