固定式和开关式混合稳压电源电子电路图
时间:09-11 10:44 阅读:1897次
*温馨提示:点击图片可以放大观看高清大图
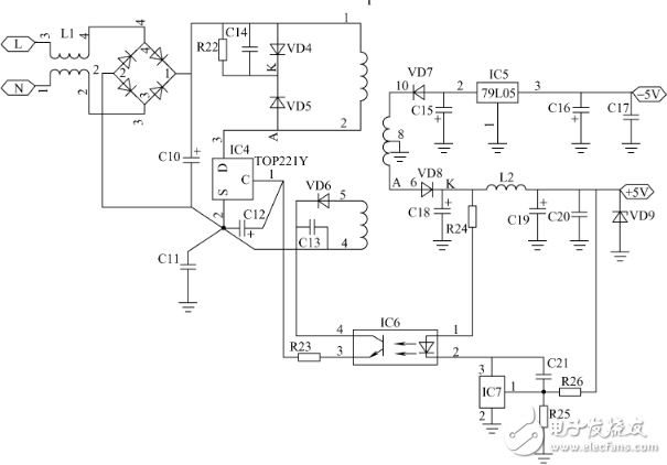
简介:其核心器件IC1是TOP221,三端高压开关集成电路,其内部集成有电压型脉宽调制振荡器、基准电压源、误差放大器、高压启动限流电阻以及过热等保护电路。
电路如图所示。其核心器件IC1是TOP221,三端高压开关集成电路,其内部集成有电压型脉宽调制振荡器、基准电压源、误差放大器、高压启动限流电阻以及过热等保护电路。此外在芯片上还集成有耐压700V的N沟道功率场效应晶体管,其工作频率可达100kHz,驱动功耗小,最大占空比达70%,效率可达90%。所以,该开关电源外围元器件少,可靠性高。IC1的漏极D接高压,源极S接零电位,控制极C与零电位之间接启动电容C3。通常该电容值为47μF。控制极C的输入电流大小将改变脉宽调制的占空比,当输入电流增加时占空比将减小。

控制电流来自高频开关变压器T的一个二次绕组3、4,T的铁氧体磁心体积仅19mm×17mm×5mm,VD5抑制反峰尖脉冲。IC1的外围电路的工作过程很简单:当输出电压升高时,IC1的C极输入电流也会增加,输出脉冲占空比将减小,从而使输出电压降低。