基于8051的内燃机车在线检测系统.pdf
        
        
           
           
                  时间:08-23 16:14
                  查看:1619次
                  下载:162次
           
           
                      
           
		          
                   简介:
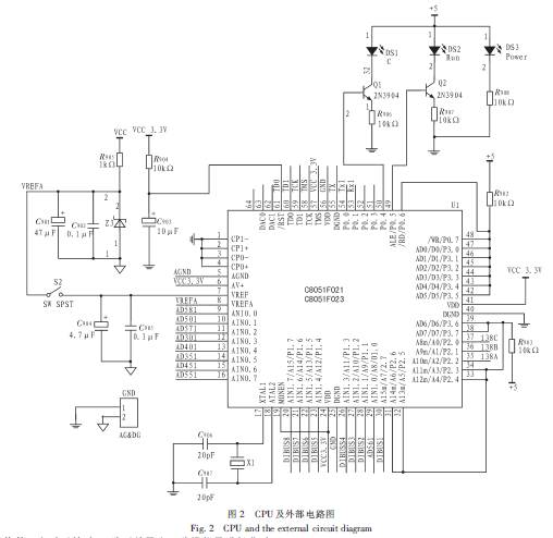
 内燃机车在运行的过程中,核心设备需要更好的、能够识别早期故障的新技术为机车检测提供服务,以确保人身和设备的安全;维修部门也要求预知和跟踪机车设备各组成部分的故障发展状态,以便科学的安排检修计划,杜绝突发事故。为了解决这些问题,也需要对机车设备进行实时检测与故障诊断研究的支持。本文就是在此基础上对机车设备进行在线监测的研究,进行状态监测就是尽早的发现故障,尽快找出故障发生的原因,为进一步消除故障提供依据。

 
