即拍亮延时小夜灯--模电课设报告.doc
时间:10-31 10:25
查看:6725次
下载:162次
简介:
在我们日常生活中,随着我们人性化的理念,响应科学减排和节能科学发展的号召,很多地方都是用声控灯照明。一来可以节约资源减少不必要的浪费,二来给生活也带来了诸多方便。
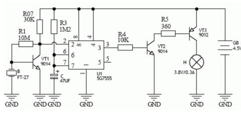
本次课题设计的目的是:设计一简单的即拍延时小夜灯,它可以利用压电陶瓷片将声音信号转化为电信号。压电陶瓷片与晶体三极管、电阻等组成了声控脉冲触发电路,555时基集成电路与电阻、电容等组成典型的单稳态延时电路。晶体三极管和电阻等组成了小灯泡功率驱动放大电路。采用3.0V的直流供电,RC充放电执行。此设计能够很好的控制等的亮与灭,即在有声音或者震动的情况下,小灯泡会亮,否则就不会亮。
