室内温度检测与调控系统设计
        
        
           
           
                  时间:11-24 11:04
                  查看:825次
                  下载:162次
           
           
                      
           
		          
                   简介:
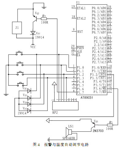
介绍了以DS18B20基础设计室内温度检测与调控系统的基本过程,该系统以AT89C52单片机为主控器,采用单线多点检测技术,在一条总线上挂接5个DS18B20温度检测点,并循环检测读取各检测点温度数值,可根据实际情况设定阈值,当其中任意3个检测点的温度均超过阈值时,实施超温告警及自动温度调节功能,实验测试结果达到了预期的设计目标。该系统改进了一般温度检测装置单点测试及只测温而不能调节温度的缺陷,可应用于对环境温度要求严格的病房、居室、办公室、小型仓库等场所。
