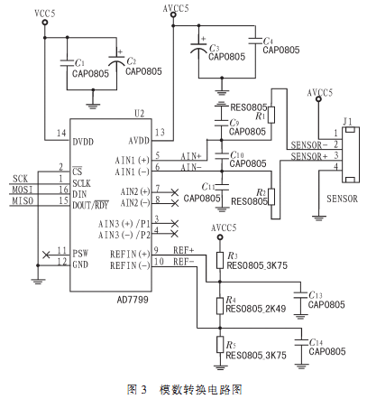
在粮食品质检测分级过程中,为了测量样品的含杂率和容积密度,设计了一种高精度称重系统。以PIC18F4580为主控单元,采用四臂电桥式负荷传感器,用AD7799进行模数转换及传感器微弱信号的放大。差动式输入参考电压减小电源低频漂移时带来的系统误差。实际测试表明,系统测量重复误差不超过0.005%,系统非线性度误差小于0.007%,可以满足粮食检测过程的需求。
毕业设计基于51单片机超声波测距仪测距系统倒车雷达(含语音播报)
基于51单片机水位符码开关智能 烧水
基于51单片机阶梯波信号发生器毕业设计课程设计
基于51单片机24位AD电子称设计毕业设计课程设计
课程设计作品演示视频 超声波测距NRF905无线传输
单片机 AD 调压、调光
labview入门——布尔和数组
分享一款快速开发自动化测试、测量和控制软件的IDE
x