电路介绍
 一般白光LED的电流在20mA左右,但高亮度的LED需要200~300mA 电流。如果你的产品需要用三至四颗高亮度的白光LED,为了亮度平均,一般的做法是把它们串连接在一起。但市场上绝大部分的白光LED驱动芯片都只能驱动20mA左右的电流,碰上串联大电流LED的应用便要另想办法。Intersil的EL7516是一颗典型的升压芯片,工作于1.2MHz定频PWM模式,内置1.5A、200mΩ MOSFET。 图1为EL7516的典型电路,通过DC/DC升压作用,EL7516将2.7~5.5V输入转化成12V的恒定电压。跟一般PWM控制芯片一样,其FB引脚通过选定R1、R2的电阻值来设置输出电压。

图1 EL7516升压应用电路

图2 标准的LED驱动简图

图3 EL7516用于驱动4个高亮度白光LED

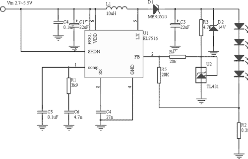
图4 改良线路一

图5 改善线路二
 将EL7516的恒压线路改成驱动LED的恒电流线路是非常简单的。如图2所示,只要将FB端的R1换成LED,改变R2就可以调节通过LED的电流。 我们可以从下面的公式选定R2值:
R2=VFB/ILED (1)
 其中,VFB是FB引脚的电压,为 1.3V;ILED是通过LED的电流。
 例如,若ILED的要求为300mA,那么R2需要4.3Ω。如图3所示。
 关于图3的电路,最大的缺点在于R2的损耗。R2通过300mA的电流时,电阻的功耗接近0.39W。这样大的功耗不但影响效率,也须要采用体积比较大的电阻。一般来说,这些应用都是电池供电的,效率及线路PCB空间要求都比较严格,现在就让我们看看怎样提高这线路的效率。
改良方案
 比较图3, 图4增加了两个元件-R3及D1。但无论电路怎样改动,EL7516都会调节占空比使FB端的电压维持在1.3V。假设D1的正向导通压降是0.6V,R2的压降便约0.7V。要保持300mA的LED电流,R2应选用2.3Ω,其功耗亦从原来的0.39W降至0.21W。
 图5显示了进一步的改善方法。一个廉价的TL431加进电路里作为2.5V的基准源。如前所述,EL7516会使FB保持在1.3V,所以通过R4的电流是: (2.5-1.3)/20=60(A)。因FB是一高阻抗引脚,我们假设这60A全数流入R5而达成同样1.2V压降,剩下的0.1V会由R2来完成。为了方便购买,我们把R2选定为0.39Ω。所以通过LED的电流约为 0.1/0.39=255mA,R2的功耗亦大幅降低至: 0.1×0.255=26(mW)。
 通过实验,我们得出图3与图5的效率比较结果,见表1。

结论
 从以上实验可以见到,只要在电路上稍作改动,可大大提高大电流LED的工作效率。实验中,我们采用5V输入,实际的应用很可能是单个锂电池供电。EL7516最低工作电压为2.3V,所以适用于单个锂电池供电。但EL7516内置MOSFET有峰值电流(1.3A/min)保护,如锂电池电压掉到3V以下,驱动四颗LED有可能触发电流保护。如须要在3V以下工作,最好把输出减少为三颗LED。